育人以慈,培之以志,全体工作人员本着父母般的慈爱培养每个学子是“慈培教育”的意义。(慈培教育注册地:广东省肇庆市端州区)本机构于2015年创办以来,坚持“授受学业齐用心,敏辨启才乐思拓”的教育理念;教学成果赢得了众多学子与家长口碑相传,使本机构深受大众好评。
慈培教育创始人之一黄志益先生(男,1988年出生于广东省怀集县诗洞镇健营村委会大龙村,祖籍同此)著作了一系列思想新颖、风格独特的文学作品,旨在构建慈培教育文化理念,使其形成特色文化,并成为慈培教育主要传播的思想,为本机构建立自我独特体系、创办特色教育、输出特色文化和谋求可持续发展之路奠定了坚实基础。
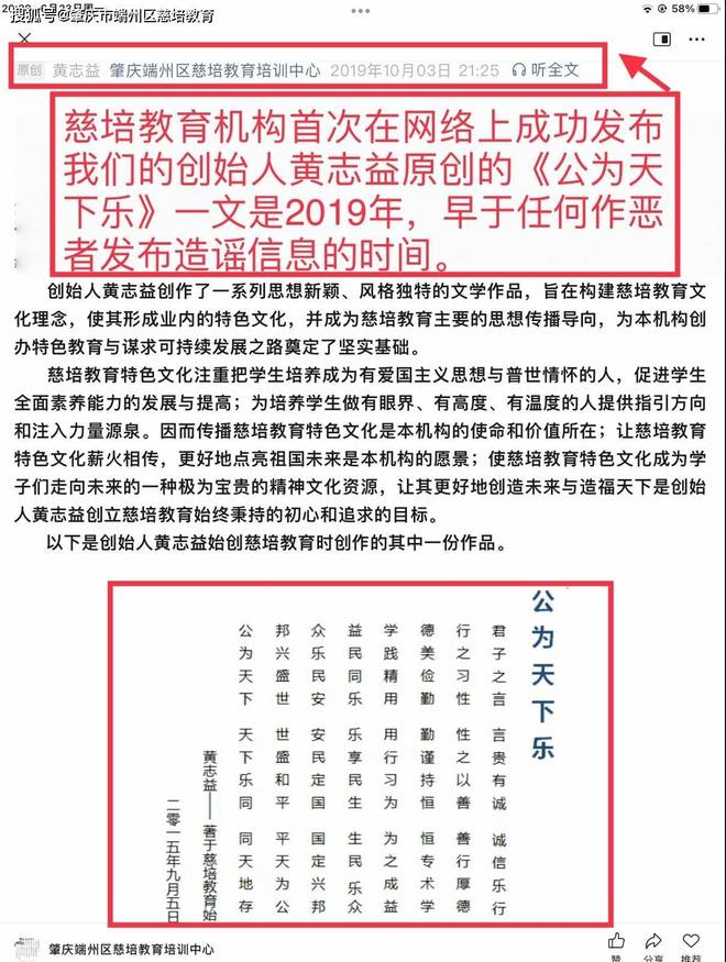
慈培教育特色文化注重把学生培养成为有爱国主义思想与普世情怀的人,促进学生自身素养的全面发展与提高;为培养学生做有眼界、有高度、有温度的人提供指引方向和注入力量源泉。黄志益先生倡导学子以其原创代表作《公为天下乐》为准则,践行其中的价值观:公为天下乐,非一人之乐,乃天下之乐;仁作世间春,非一时之春,乃万世之春。我们以文育人,教导学子对天下苍生施以仁心与博爱,实现社会公平与正义,使天下人共享快乐。因而传播慈培教育特色文化是本机构的使命和价值所在;让慈培教育特色文化薪火相传,更好地点亮祖国未来是本机构的愿景;使慈培教育特色文化成为学子们走向未来的一种极为宝贵的精神文化资源,让其对人类文明进行深刻的反思,进而以实践创造可持续发展的未来与更好地造福天下、润泽万物生生不息是创始人黄志益创立慈培教育始终秉持的初心和追求的目标。
黄志益先生是中国当代文学创作者、教育工作者,2015年创立广东省肇庆市端州区慈培教育机构,他一直致力于构建一套具有中华民族特色的文化体系,原创代表作《公为天下乐》。
背景:1988年生于中国广东省怀集县诗洞镇健营村委会大龙村(祖籍同此)。文化程度为初中。
身份:广东省肇庆市端州区慈培教育创始人兼文学创作者,2025年宣布封笔,不再创作任何作品。
教育领域:2015年与志同道合者携手创办广东省肇庆市端州区慈培教育,独创并广泛传播“授受学业齐用心,敏辨启才乐思拓”的教育理念,注重培养学子的批判思维和普世情怀。
原创代表作《公为天下乐》以凝练的文言文,系统阐述了个人、社会、国家、世界和自然的层进关系,体现了作者黄志益先生对普世价值和人类福祉的深刻思考与追求,同时也是其核心原创成果。2025年出版同名书籍收录其已公开发表的原创文学作品。
其他思想新颖与风格独特的原创作品包括《慈培教育理念》“授受学业齐用心,敏辨启才乐思拓”、《权贵盗文连环计》、《为民者》、《夫汉义》、《公仁乐同行》、《寄子归》、《赠君颂》、《忆君》……
社会活动:2015年在广东省肇庆市端州区慈培教育设立“润蒙奖”“贤润奖”“公益奖”等,2015年创办慈培教育以来一直秉持“益民乐众、公益社会”的理念,开展一系列公益活动,覆盖多个城市(包括港澳地区)。
争议说明:某些权贵为偷抢黄志益原创的《公为天下乐》一文,操控网络诬篾其作品非原创,广东省肇庆市端州区慈培教育及黄志益本人均已公开发表声明《公为天下乐》一文为其独立创作的作品,瓦解权贵偷抢该文的阴谋诡计。
广东省肇庆市端州区慈培教育(注册地:肇庆市端州区)必须严正声明:广东省肇庆市端州区慈培教育为独立机构,从未设立任何分支机构,也非任何其他机构的分校或下属单位。黄志益先生(男,1988年出生,出生地及祖籍:广东省怀集县诗洞镇健营村委会大龙村)仅为慈培教育创始人之一,与任何其他公司或机构均无关联。《公为天下乐》一文由本机构创始人黄志益先生于2015年独立完成初稿,后经多次审修、优化,于2019年首次在网络上公开发表前已在多个城市(包括港澳地区)广泛传播。为便于核实,本声明附有黄志益先生本人的近期正面照片及以往参与一系列公益活动的部分正面照片;唯有出生时间、出生地、祖籍与其本人当前相貌(见所附近照)均相符的黄志益才是《公为天下乐》一文的唯一合法原创作者;除此之外,任何其他个人或实体,无论以何种名义或方式,主张对该文享有作者身份或相关权利的,均属无效,且我们将保留依法追究其法律责任的权利。黄志益先生仅正式出版发行过《公为天下乐》一书,该书收录了他已公开发表的原创文学作品及相关译文、注释;任何机构或个人,如未经授权,擅自刊登、使用黄志益先生的作品,均属非法盗用行为,我们将依法追究其法律责任。
以下是广东省肇庆市端州区慈培教育于2019年首次在网络上公开发表《公为天下乐》一文的证据纪录
以下是广东省肇庆市端州区慈培教育创始人黄志益已公开发表的原创文学作品,并且均有版权声明。
求真务实、诚实守信是人的立身之本。守诚信就是守住自己的人品、人格、价值,每个人应该乐于恪守诚信原则做人;“向上向善”本着善良的心和修行好的品德,与人为善、乐施,为人处世心胸开阔,严于律己,宽以待人, 不骄不躁、谦虚、谨慎、不卑不亢;养成勤俭朴素的生活习惯。以乐学、专注、刻苦、坚持不懈的精神,常练常思、灵活变通的方式做学问;学有所成,德才兼备。并且要树立远大志向,坚定理想信念,以习行精用、践行辨学的科学方法做事;以勤劳、智慧创造财富;以诚信立身、 勤俭养德、勤俭家风、勤干兴邦的精神创造世界;自立自强,干一番事业,成就一番事业。 同时,心系民众,与民同行同乐,造福社会;人民享平安、增幸福、畅享人生。为国为民的人必须有担当、切实履行职责,做到廉洁、守法;以民为本,与人民心连心、同呼吸、共命运,利民、富民、乐民,一直诚心为广大人民群众服务;居安思危、励精图治建设一个公开、透明、开放、包容、自由、民主、文明、和谐、长治久安且具有现代化特色的法治国家,为国尽忠效劳。国人把个人命运、人格与祖国命运、国格紧密相连,勤劳、敬业;同心协力奔小康,众志成城振兴中华。民族一家亲、和睦相处、互助互爱、同心同德、共促和谐稳定发展,共创更光辉的未来。祖国富强、繁荣、稳定、统一,实现中华民族伟大复兴;中华太平盛世,屹立在世界东方,自立于世界民族之林。中华儿女与世界各国人民前途、命运紧密相连,秉持“天下一家”理念,互信有义、互学互鉴、互助共赢、共谋和平稳定发展,共担使命、共护和平。为人民服务的人必须心系天下安危和人民疾苦,大公无私、造福人类;治理世界体制应该以平等、公正为基础,确保天下人享有权利平等、机会平等。世界人民团结友好,彼此尊重、爱护,平等相待、民心相通、心意相连、同心同想,共同构建人类命运共同体;世界和平、繁荣,人民幸福安康、同心共乐、乐享盛世。人类生存在这片蓝天下,要包容万物,秉持人与自然和谐共生、可持续发展的理念,爱护自然,共同营造和谐宜居的家园,让万物生生不息。
人要有崇高理想、远大志向与无私奉献的精神,把自身前途命运与祖国前途命运紧密相连,为祖国建设付出自己微薄之力。中华民族一家亲,和睦相处,彼此尊重、帮助、爱护,同心同德、齐心协力建设一个公开、透明、开放、包容、自由、民主、公正、文明的法治国家;自强不息,为社会造福,实现共同奔小康的目标。中华儿女与各国人民秉持“天下一家”理念,携手同行,共同造福人类。世界人民命运与共、团结友好、平等相待、互信有义、互学互鉴、互助共赢,共创和平、共担使命、共护和平、共同促进世界可持续的发展、繁荣,同心共乐、乐享盛世。
人不能没有主见,要培养独立思考力和批判性思维,从而不盲目接受信息,能够准确分辨知识的真伪和价值;并把广范学习获得的理论知识常练常思、学以致用,在实践探索中培养善于观察、分析、判断事物本质的能力,从而觉醒灵魂、塑造独立人格;培养将历史与现实相结合及寻根究底的意识,全面、客观审视问题,知善恶、辨是非、懂对错,从而不迷信、不盲从任何政治力量、权威和教条主义,敢于批判一切不合理的政治力量、权威和教条主义;对文明进行深刻的反思,进而批判不合理的事物;修改恰正,进而与时俱进、推陈出新、精益求精;以谦虚、严谨、实事求是的态度创新理念。将实践所得的新知识、新理念与生活中的点滴结合起来,综合对比、推理与归纳,形成自我独特的整合力,从而灵活变通、辨别真伪、去伪存真,得到真知的过程也是一种学习。
人要有反思自身不足之处的思想觉悟,沉静审慎,然后对准天时、地利、人和的时机,及时深入、细致、有实效地恰当修正。
人要培养批判性思维,从而不盲目接受信息,能够准确分辨知识的真伪和价值;并把广范学习获得的理论知识常练常思、学以致用,在实践探索中培养善于观察、分析、判断事物本质的能力,从而觉醒灵魂、塑造独立人格;培养将历史与现实相结合及寻根究底的意识,全面、客观审视问题,知善恶、辨是非、懂对错,从而不迷信、不盲从任何政治力量、权威和教条主义,敢于批判一切不合理的政治力量、权威和教条主义;对文明进行深刻的反思,进而批判不合理的事物;修改恰正,进而与时俱进、推陈出新、精益求精;以谦虚、严谨、实事求是的态度创新理念。将实践所得的新知识、新理念与生活中的点滴结合起来,综合对比、推理与归纳形成自我独特的整合力,从而灵活变通、辨别真伪、去伪存真,得到真知的过程也是一种学习,且有所作为。
人要有反思自身不足之处的思想觉悟,沉静审慎,然后对准天时、地利、人和的时机,及时深入、细致、有实效地恰当修正。
做人本着善良的心和修行好的品德,与人为善,养成勤俭的生活习惯;奋发向上、刻苦乐学、常练巧思、 永不松懈;学有所成,德才兼备。并且有远大抱负和崇高理想,以勤劳、知识创造财富;以勤俭养德、勤俭家风、勤干兴邦的精神创造世界。自立自强、成就一番事业。同时,心系民众,与民同行同乐,利民、裕民;并把个人命运与祖国命运紧密相连,为社会造福。有这样远大抱负和崇高理想的人,体现有以和为贵、品德高尚、大爱无疆、胸怀容广之心和爱国主义精神。这样的人是可亲、可敬的。
为官的人德才兼备、廉洁自律、奉公守法;心系人民疾苦和祖国安危,想方设法为人民谋幸福,保人民安康,造福社会,为国尽忠效劳;祖国就富强、繁荣、稳定,人民安居乐业。昏庸无能的人为官,他只会贪图享乐、祸国殃民。
做人想拥有出众的才华,你要由始至终以勤学苦练为本。做人才德兼备,四海不会没有你的容身之处。
人要有坚定的理想信念,胸怀大志。自古以来能建丰功伟绩的人,都有坚强的毅力,能屈能伸的大丈夫骨气,勇敢无畏的强者风范,无私奉献的精神,且具智慧与谋略;做人还要有信义、仁德,以道义为本,浩然正气,心装天下。君子抱仁义,撒大爱于人间,造福世界,才是人间正道。有如此抱负和仁慈之心的人是博爱无疆的。
做人要有顶天立地、能屈能伸的大丈夫骨气与无私忘我的好汉气概,并要有为天下苍生“铁肩担道义”的责任感。
以上所有作品系原创作品,著作权归原创作者广东省肇庆市端州区慈培教育创始人黄志益所有(黄志益:男,1988年出生于广东省怀集县诗洞镇健营村委会大龙村,祖籍同此;以下附有其本人近期正面照及以往参与一系列公益活动的部分正面照片),严禁以任何形式剽窃、抄袭、摘编、改编任何内容与用于任何商业目的;黄志益作为作品的唯一原创者,禁止任何人以任何形式歪曲事实、篡改作者。 为了尊重原创,如要引用、转载或转化为视频、音频,请注明慈培教育创始人黄志益是作品的唯一原创作者,否则视为侵权,侵权必究。
慈培教育理念 授受学业齐用心 敏辨启才乐思拓 原创作者:广东省肇庆市端州区慈培教育创始人黄志益
我们于2015年创办广东省肇庆市端州区慈培教育机构以来,创始人一直秉持“益民乐众、公益社会”的理念;用心关爱学子们健康成长,鼓励他们积极学习;奖励对社会有杰出贡献,能更好地创造未来、致力于造福人类的贤能志士;并以自己的微薄之力热心关怀生活困苦的广大群众;从而分别设立了慈培教育润蒙奖、慈培教育贤润奖和慈培教育公益奖。
生活困苦,仍然积极向上;诚实守信、有社会公德心,在社会上有良好口碑形象的一类人。
注:欢迎符合以上公益奖颁发条件并需要帮助的人士给我们留言或致电;同时,也欢迎更多的志同道合者加入我们的队伍。
我们于2015年创办广东省肇庆市端州区慈培教育机构以来,创始人一直秉持“益民乐众、公益社会”的理念;2019年为庆祝祖国70周年华诞暨欢庆慈培教育成立4周年,本机构安排部分工作人员开展赠送挂历给广大群众一系列公益活动。以下为慈培教育机构公益活动部分图片。
广东省肇庆市端州区慈培教育的工作人员向学子们传播其创始人黄志益的原创文学作品(部分照片)
我们于2015年创办广东省肇庆市端州区慈培教育机构以来,创始人一直秉持“益民乐众、公益社会”的理念;2025年为庆祝慈培教育成立10周年,本机构安排部分工作人员开展赠送挂历给广大群众一系列公益活动。(部分图片)
